公司的NXH3670UK是用于音频流的低等待超低功耗2.4 GHz BLE收发器,高度集成了2.4GHz无线收发器和嵌入MCU,目标用在可听无线手持设备和耳机的无线音频流.NXH3670UK集成了以下的主要功能:2.4GHz收发器和支持速率高达2Mbps的数字调制解调器,支持速率1Mbps和2Mbps的BLE GFSK调制,低功耗16 MHz/32 MHz晶体振荡器和片上振荡器,支持低层协议层的RF MAC,ARM Cortex-M0子系统用来系统控制和更高的协议层, AES-128安全协处理器,音频接口和音频处理加速度,用于音频处理的CoolFlux DSP,有多个用户接口用来控制,数据,调试和测试.收发器的载频为2.36 GHz到 2.5 GHz, BLE 1 Mbps和2 Mbps PHY模式,可编TX输出功率从-10dBm到4dBm,每步2dB,BLE 2Mbps调制模式的接收灵敏度为-90dBm,BLE 1Mbps调制模式的接收灵敏度为-94dBm,频率失调修正高达±300 kHz, RSSI测量具有±3 dB精度,ARM Cortex-M0低功耗模式工作频率高达16 MHz ,高性能模式为84MHz,工作温度-20℃到+85℃.本文介绍了NXH3670主要特性和优势,框图, 手持设备应用框图,加密狗应用框图和评估板NXH3670ADK主要特性,框图,电路图,材料清单和PCB设计图.
The NXH3670UK constitutes a highly integrated, single chip ultra-low power 2.4 GHzwireless transceiver with embedded MCU, targeted at wireless audio streaming forhearables, wireless headsets and headphones.
The NXH3670UK chip integrates the following key functionalities – among others:
•A 2.4 GHz RF transceiver and digital modem supporting up to 2 Mbits/s
•Supporting BLE GFSK modulation 1 Mbps and 2 Mbps
•A low-power 16 MHz/32 MHz crystal oscillator and on-chip oscillators
•An RF MAC for supporting the lower protocol layers
•A Cortex-M0 subsystem for system control and higher protocol layers
•An AES-128 security coprocessor
•Audio interfaces and audio processing accelerators
•A CoolFlux DSP for audio processing
•Multiple user interfaces for control, data, debug and test
NXH3670主要特性和优势:
•Transceiver charactersitics
–2.36 GHz to 2.5 GHz carrier frequency
–BLE 1 Mbps and 2 Mbps PHY modes
–2 MHz channels in 1 Mbps and 2 Mbps modes
•Receiver characteristics:
–Sensitivity −90 dBm in BLE 2 Mbps modulation mode
–Sensitivity −94 dBm in BLE 1 Mbps modulation mode
–Frequency offset correction up to ±300 kHz.
–RSSI measurement with ±3 dB accuracy
•Transmitter characteristics:
–Programmable TX output power of −10 dBm to +4 dBm in 2 dB steps
•Synthesizer characteristics:
–Fully integrated PLL, no external loop filter components
•Integrated power management:
–Low voltage supply 1.2 V
–Integrated supply generation for sensitive radio blocks
–Integrated supply generation for digital and memories
–Flexible low-power states
•Clock generation:
–Integrated low-power crystal oscillator
–Support for 16 MHz or 32 MHz crystals with ±60 ppm accuracy and crystal trimming
–On chip oscillators, including ultra low-power oscillator
•Low current consumption:
–Sleep current < 63 μA
–Continuous RX current < 3.7 mA
–Continuous TX current < 7.3 mA (0 dBm output power)
•MCU subsystem:
–ARM Cortex-M0 up to 16 MHz in low-power mode and 84 MHz in high-performance
mode
–Flexible DMA engine
–Serial debug interface
•Control/Data interfaces:
–SPI slave
–UART
–GPIOs
•RF MAC:
–Dedicated RF MAC accelerator
–AES security coprocessor
–Packet processing
–Timers
–CRC, whitening
•Audio interfaces and processing
–I2S interface
–G.722/ADPCM codec accelerator
–CoolFlux DSP up to 16 MHz in low-power mode and 84 MHz in high-performance
mode
–Asynchronous sample rate converter (ASRC)
–Latency control
•Flexible boot mode support
–Host-assisted boot mode
•Certified for Bluetooth specification version 5.0
•WLCSP package < 7.25 mm2 (maximum die size after sawing) with 34 bumps
•Low number of external passive components
•Pb-free and compliant with RoHS Directive 2011/65/EU (RoHS 2)
•Operating temperature -20℃ to +85℃
The main application target is gaming headsets, wireless headsets and headphones.
Thanks to its support for audio, control and data, the NXH3670UK can be used in many
applications where ultra-low power and small size are required.
Additional typical applications are mobile phone accessories and computer peripherals.
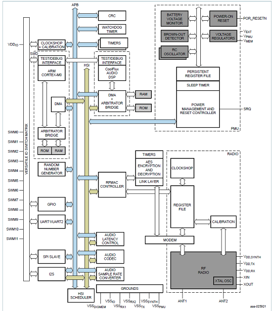
The NXH3670UK consistsof the following subsystems:
•RF radio:
–An RF radio transceiver
–Digital RF modem and calibration logic
•Wireless link controller:
–A clock shop for dividing, multiplexing and calibrating clocks
–An ARM Cortex running up to 16 MHz in low-power mode and 84 MHz in highperformancemode:
– ROM for program
– RAM for program and data
– DMA engine
–A flexible RF MAC for the lower protocol layers:
– An RF MAC controller interfacing to the radio
– Packet transmit and receive
– CRC/whitening/assembly/dis-assembly accelerators
– Timers
– An AES security coprocessor
–Audio processing unit:
– Latency control unit
– Dual context G.722/ADPCM codec
– Sample rate converter
– A CoolFlux audio DSP with associated memories and DMA engine
–Interfaces:
– General-purpose IOs
– A debug and test UART
– An SPI slave
– An audio port supporting I2S modes
–Timers
–A watchdog timer
–A random number generator
•Power Management Unit (PMU):
–Voltage regulators
–Power-on reset (POR)
–Brownout detection (BOD)
–Power management and reset controller, sleep timer, persistent register file
•A 16 MHz/32 MHz crystal oscillator and various internal oscillators
•A versatile IO switch matrix

图1.NXH3670UK框图

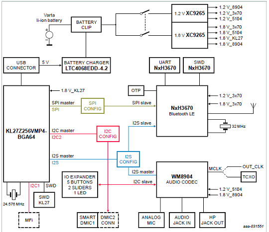
图2.NXH3670手持设备应用框图

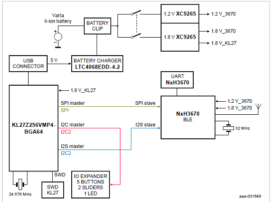
图3.NXH3670加密狗应用框图
评估板NXH3670ADK
This user manual describes the ADK board aspects of the NXH3670ADK (application development kit) which consists of a dongle and headset board. The NXH3670ADK is an example of how an NXH3670 application can be made and is a reference in terms of performance.
The NxH3670 SDK board is intended to be used for:
•Demos
•Software development
•Measurements (power consumption and RF)
•Prototyping

图4. 评估板NXH3670ADK框图

图5. 评估板NXH3670ADK元件配置图

图6. 加密狗配置的评估板NXH3670ADK框图

图7.评估板NXH3670ADK加密狗配置图

图8.评估板NXH3670ADK手持设备配置图

图9.手持设备应用的评估板NXH3670ADK配置图

图10.评估板NXH3670ADK电源LED图

图11.ADK3670加密狗框图

图12.ADK3670加密狗外形图

图13.ADK3670手持设备框图

图14.ADK3670手持设备PCB外形图

图15.ADK3670手持设备PCB背面图

图16. 评估板NXH3670ADK电路图(1)

图17. 评估板NXH3670ADK电路图(2)

图18. 评估板NXH3670ADK电路图(3)

图19. 评估板NXH3670ADK电路图(4)

图20. 评估板NXH3670ADK电路图(5)

图21. 评估板NXH3670ADK电路图(6)

图22. 评估板NXH3670ADK电路图(7)

图23. 评估板NXH3670ADK电路图(8)

图24. 评估板NXH3670ADK电路图(9)

图25. 评估板NXH3670ADK电路图(10)

图26. 评估板NXH3670ADK电路图(11)

图27. 评估板NXH3670ADK PCB设计图(1)

图28. 评估板NXH3670ADK PCB设计图(2)
评估板NXH3670ADK材料清单见:
 NxH3670_0018_GEN_SDK_EBOM_RevC.xls
NxH3670_0018_GEN_SDK_EBOM_RevC.xls
详情请见:
https://www.nxp.com/docs/en/data-sheet/NXH3670UK.pdf
和https://www.nxp.com/docs/en/nxp/user-guides/NxH3670_UM11161_UM_ADK_Board.pdf
以及https://www.nxp.com/docs/en/nxp/user-guides/NxH3670_UM11150_UM_SDK_Board.pdf
 NXH3670UK.pdf
NXH3670UK.pdf
 NxH3670_UM11161_UM_ADK_Board.pdf
NxH3670_UM11161_UM_ADK_Board.pdf
 NxH3670_UM11150_UM_SDK_Board.pdf
NxH3670_UM11150_UM_SDK_Board.pdf
 NxH3670_SDK_Board_Public.zip
NxH3670_SDK_Board_Public.zip

 German
 German		 English
 English         Spanish
 Spanish         Russian
 Russian         Korean
 Korean         Arabic
 Arabic         Thai
 Thai         Vietnamese
 Vietnamese         Portuguese (Portugal)
 Portuguese (Portugal)         Italian
 Italian         Japanese
 Japanese         Turkish
 Turkish         Dutch
 Dutch         Indonesian
 Indonesian         Hebrew
 Hebrew         Hindi
 Hindi         Portuguese (Brazil)
 Portuguese (Brazil)         Kazakh
 Kazakh         Chinese
 Chinese        