TI公司的TPS929120-Q1是汽车电子12路40V高边LED驱动器,具有FlexWire接口为每个LED串的单独控制满足日益增长的需求.通过FlexWire串行接口配置,每路能支持模拟调光和PWM调光.内部的电可擦可编程只读存储(EEPROM)允许用户配置设备,以满足系统级安全要求.TPS929120-Q1能控制8位输出电流和12位PWM占空比周期,满足LED开路,短路到地和单个LED短路诊断等多个调整要求.当MCU的连接丢失时,可配置看门狗能自动设定故障状态,而采用可编程的EEPROM,TPS929120-Q1能灵活地设定各中应用方案.器件满足汽车应用的AEC-Q100规范,工作温度–40℃到+125℃,电源电压4.5V-40V,由电阻可设定高达75mA通路电流,5 mA 到 75mA时的大电流精度优于±5%,在1mA时的电流精度优于±10%,50mA时的压降500mV,12位单独PWM调光,可编程PWM频率高达20kHz,主要用在汽车外部尾灯,汽车面板指示器和汽车RGB大气照明.本文介绍了TPS929120-Q1主要特性,功能框图,应用框图,以及参考设计TIDA-020029主要特性和指标,硬件测试建立图,电路图,材料清单和PCB设计图.

TPS929120-Q1 is an automotive 12-channel LED driver with FlexWire interface to address increasingrequirements for individual control of each LED string. Each of its channel can support both analog dimming andpulse-width-modulation (PWM) dimming, configured through its FlexWire serial interface. The internal electricallyerasable programmable read-only memory (EEPROM) allows users to configure device in the scenario ofcommunication lost to fulfill system level safety requirements.

The FlexWire interface is a robust address-based master-slave interface with flexible baud rate. The interface isbased on multi-frame universal asynchronous receiver-transmitter (UART) protocol. The unique synchronizationframe of FlexWire reduces system cost by saving external crystal oscillators. It also supports various physicallayer with the help of external physical layer transceiver such as CAN or LIN transceivers. The embedded CRCcorrection is able to ensure robust communication in automotive environments. The FlexWire interface is easilysupported by most MCUs in the markets.Each output is a constant current source with individually programmable current output and PWM duty cycle.

Each channel various diagnostics feature including LED open-circuit, short-circuit and single-LED short-circuitdetection. The on-chip analog-digital convertor (ADC) allows controller to real-time monitor loading conditions.

To further increase robustness, the unique fail-safe of the device state machine allows automatic switching tofail-safe states in the case of communication loss, for example, MCU failure. The device supports programmingfail-safe settings with user-programmable EEPROM. In fail-safe states, the device supports differentconfigurations if output fails, such as one-fails-all-fail or one-fails-others-on. Each channel can be independently programmed as on or off in fail-safe states. The fail-safe state machine also allows the system to function withpre-programmed EEPROM settings without presence of any controller in the system, also known as stand-aloneoperation. The fail-safe mode also allows the TPS929120-Q1 to be operating as a general stand-alone devicewithout master processor controlling.

The microcontroller can access each of the device through the FlexWire interface. By setting and reading backthe registers, the master, which is the microcontroller, has full control over the device and LEDs. All EEPROMsare pre-programmed to default values. TI recommends that users program the EEPROM at the end-of-line forapplication-specific settings and fail-safe configurations.With increasing demand for animation in automotivelighting, LEDs must be controlled independently.

Therefore, LED drivers with digital interfaces areessential to effectively drive pixel-controlled lightingapplications. In exterior lighting, multiple lampfunctions are typically located on different PCBboards with off-board wires connected to each other.It is difficult for a traditional single-ended interface tomeet the strict EMC requirements. By using anindustrial-standard CAN physical layer, the UARTbasedFlexWire interface of the TPS929120 easilyaccomplishes long distance off-board communicationwithout impacting EMC.

The TPS929120-Q1 is a 12-channel, 40-V high-sideLED driver that controls the 8-bit output current and12-bit PWM duty cycles. The device meets multipleregulation requirements with LED open-circuit, shortto-ground, and single LED short-circuit diagnostics. Aconfigurable watchdog also automatically sets failsafestates when the MCU connection is lost, and,with programmable EEPROM, TPS929120-Q1 canflexibly be set for different application scenarios.

TPS929120-Q1主要特性:

• AEC-Q100-qualified for automotive applications:
– Temperature grade 1: –40℃to +125℃, TA
• 12-channel precision high-side current output:
– Supply voltage 4.5 V to 40 V
– Up to 75 mA channel current set by resistor
– 2-Bit global, 6-bit independent current setting
– High current accuracy < ±5% at 5 mA to 75mA
– High current accuracy < ±10% at 1 mA
– Low voltage drop 500 mV at 50 mA
– 12-Bit independent PWM dimming
– Programmable PWM frequency up to 20 kHz
– Linear and exponential dimming method
• FlexWire control interface
– Up to 1-MHz clock frequency
– Maximum 16 devices on one FlexWire bus
– 5-V LDO output to supply CAN transceiver
• Diagnostic and protection:
– Programmable fail-safe state
– LED open-circuit detection
– LED short-circuit detection
– Single-LED short-circuit diagnostic
– Programmable low-supply detection
– Open-drain ERR for fault indication
– Watchdog and CRC for FlexWire interface
– 8-Bit ADC for pin voltage measurement
– Overtemperature protection

TPS929120-Q1应用:

• Automotive exterior rear light
• Automotive faceplate indicator
• Automotive RGB atmosphere lighting

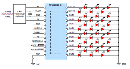
图1.TPS929120-Q1功能框图

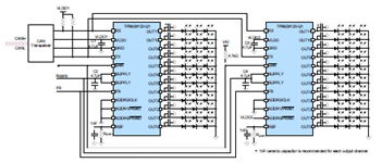
图2.TPS929120-Q1应用电路框图

图3.系统框图

图4.TPS929120-Q1典型应用电路图

图5.TPS929120-Q1线性LED驱动器电路图

参考设计TIDA-020029

TIDA-020029 Digital Interface LED Driving Module Reference Design for Automotive Rear Light

This reference design offers a cost-effective solutionfor automotive rear-light applications such asinteractive tail-light clusters, which may contribute inthe future to of vehicle safety and increase vehicledesign personalization. This reference designincorporates two linear LED drivers. By using acontroller area network (CAN) physical layer (or a localinterconnect network (LIN) optionally), the UARTbasedFlexWire interface of the LED drivers easilyaccomplishes long-distance, off-board communicationwithout losing on EMI performance.

This reference design incorporates two linear LED drivers. By using a controller area network (CAN)physical layer (or a local interconnect network (LIN) optionally), the UART-based FlexWire interface of theLED drivers make it possible to avoid using a local microcontroller and still easily accomplish longdistance,off-board communication. The topology in this reference design offers a cost-effective solutionfor automotive rear-light applications such as interactive tail-light clusters.

参考设计TIDA-020029主要特性:

• High pixel count, the design drives:– 48 LEDs (two per channel)
• Full feature set for each LED channel:
– Diagnostics and protection
– Pulse-width-modulation (PWM) dimming
– Precise current setting
• UART-based FlexWire interface:
– Each FlexWire bus supports up to 17 devices

参考设计TIDA-020029应用:

• Rear light- digital interface LED driving module
• Interior light – ambient lighting module

图6.参考设计TIDA-020029外形图

图7.参考设计TIDA-020029框图
参考设计TIDA-020029主要指标:


图8.参考设计TIDA-020029硬件测试建立图

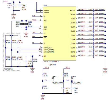
图9.参考设计TIDA-020029电路图(1)

图10.参考设计TIDA-020029电路图(2)

图11.参考设计TIDA-020029电路图(3)
参考设计TIDA-020029材料清单:


图12.参考设计TIDA-020029 PCB设计图(1)

图13.参考设计TIDA-020029 PCB设计图(2)

图14.参考设计TIDA-020029 PCB设计图(3)

图15.参考设计TIDA-020029 PCB设计图(4)

图16.参考设计TIDA-020029 PCB设计图(5)

图17.参考设计TIDA-020029 PCB设计图(6)

图18.参考设计TIDA-020029 PCB设计图(7)

图19.参考设计TIDA-020029 PCB设计图(8)
详情请见:
https://www.ti.com/lit/ds/symlink/tps929120-q1.pdf
http://www.ti.com/lit/ug/tidues9/tidues9.pdf
以及http://www.ti.com/lit/df/tidm300/tidm300.pdf
http://www.ti.com/lit/df/tidm301/tidm301.pdf
http://www.ti.com/lit/df/tidm303/tidm303.pdf
tidm301.pdf
tidm300.pdf
tps929120-q1.pdf
tidm303.pdf
tidues9.pdf