TI SAE J1772 compatible electric vehicle charger r
TI公司的TIDA-010071是SAE J1772兼容的电动汽车服务管理设备(EVSE)参考设计,用于Level 1和Level 2级EV充电器.电动汽车服务管理设备(EVSE)从电网给电动汽车(EV)提供安全的电源.EVSE控制系统包括辅助电源,离板的AC/DC大功率电源(仅在DC充电站),能量计量单元,AC和DC剩余电流探测器,隔离监视器单元,带驱动的继电器和接触器,单线双向通信,服务和用户接口.该参考设计具有超低待机隔离的AC/DC辅助电源,紧接转换器和线性稳压器,基于比较器的控制导向接口,以满足SAE J1772标准,以及一个有效继电器和接触器驱动, 以及继电器和接触器上的隔离线电压检测.主要用于AC充电(桩)站和DC充电(桩)站.本文介绍了参考设计TIDA-010071主要特性,AC Level 1和Level 2系统配置图和设计系统主要指标,框图,电路图,材料清单和PCB设计图.
SAE J1772-compliant electric vehicle service equipment reference design for level 1 and 2 EV charger Electric vehicle service equipment (EVSE) facilitatespower delivery to electric vehicles safely from the grid.An EVSE control system consists of an auxiliary powerstage, an off-board AC/DC high power stage (only inDC charging stations), energy metering unit, AC andDC residual current detector, an isolation monitor unit,relays and contactors with drive, two-waycommunication over single wire, and service and userinterfaces. This reference design highlights an ultralowstandby isolated AC/DC auxiliary power stagefollowed by converters and linear regulators, acomparator-based control pilot interface to meet theSAE J1772 standard, an efficient relay and contactordrive, and isolated line voltage sensing across therelay and contactor.
参考设计TIDA-010071主要特性:
• Ultra-low standby UCC28740-based isolatedAC/DC stage to achieve ENERGY STAR®certification for EV charging stations
• Tight output voltage regulation (< ±5%) of LDOsand the high slew rate of the TLV1805 deviceensures SAE J1772 certification for the control pilotinterface
• Ultra-low standby as well as cost-optimizedconverters and linear regulators to power up points-of-load
• DRV110 current controller to drive high-currentrelays and contactors for thermal protection andreducing power dissipation
• Isolated line voltage sensing using the ISO1212digital-input receiver for welded relay and contactordetection
参考设计TIDA-010071应用:
AC charging (pile) station
DC charging (pile) station

图1.参考设计TIDA-010071外形图

图2.AC Level 1和Level 2系统配置图
系统主要指标:


图3.参考设计TIDA-010071框图

图4.参考设计TIDA-010071 PCB顶层图

图5.外接元件和参考设计TIDA-010071的连接图

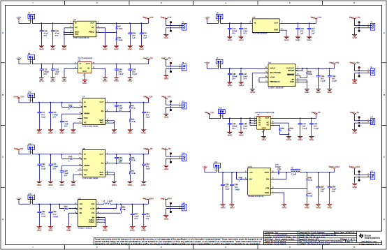
图6.参考设计TIDA-010071电路图(1)

图7.参考设计TIDA-010071电路图(2)

图8.参考设计TIDA-010071电路图(3)

图9.参考设计TIDA-010071电路图(4)

图10.参考设计TIDA-010071电路图(5)

图11.参考设计TIDA-010071电路图(6)
参考设计TIDA-010071材料清单:





图12.参考设计TIDA-010071 PCB设计图(1)

图13.参考设计TIDA-010071 PCB设计图(2)

图14.参考设计TIDA-010071 PCB设计图(3)

图15.参考设计TIDA-010071 PCB设计图(4)

图16.参考设计TIDA-010071 PCB设计图(5)

图17.参考设计TIDA-010071 PCB设计图(6)

图18.参考设计TIDA-010071 PCB设计图(7)

图19.参考设计TIDA-010071 PCB设计图(8)
详情请见:
http://www.ti.com/lit/ug/tiduer6/tiduer6.pdf
和http://www.ti.com/lit/df/tidm249/tidm249.pdf
以及http://www.ti.com/lit/df/tidm250/tidm250.pdf
和http://www.ti.com/lit/df/tidm252/tidm252.pdf
 tidm249.pdf
tidm249.pdf
 tidm250.pdf
tidm250.pdf
 tidm252.pdf
tidm252.pdf
 tiduer6.pdf
tiduer6.pdf

 Portuguese (Portugal)
 Portuguese (Portugal)		 English
 English         German
 German         Spanish
 Spanish         Russian
 Russian         Korean
 Korean         Arabic
 Arabic         Thai
 Thai         Vietnamese
 Vietnamese         Italian
 Italian         Japanese
 Japanese         Turkish
 Turkish         Dutch
 Dutch         Indonesian
 Indonesian         Hebrew
 Hebrew         Hindi
 Hindi         Portuguese (Brazil)
 Portuguese (Brazil)         Kazakh
 Kazakh         Chinese
 Chinese        